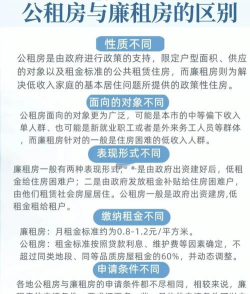
①公租房和廉租房含义不同,公租房是无房大学生和住房困难户出租的住房。而廉租房是政府以租金补贴或实物配租的方式,向符合城镇居民低生活保障标准,且住房困难的家庭提供的住房。②申请对象不同,廉租房的申请对象,仅限于本市城镇低收入住房的困难家庭,公租房的申请对象不受区域和户籍方面的限制。③公租房和廉租房租赁年限不同,公租房租赁总年限不超过5年,廉租房租赁总年限则没有明确标准限制。

①公租房和廉租房含义不同,公租房是无房大学生和住房困难户出租的住房。而廉租房是政府以租金补贴或实物配租的方式,向符合城镇居民低生活保障标准,且住房困难的家庭提供的住房。②申请对象不同,廉租房的申请对象,仅限于本市城镇低收入住房的困难家庭,公租房的申请对象不受区域和户籍方面的限制。③公租房和廉租房租赁年限不同,公租房租赁总年限不超过5年,廉租房租赁总年限则没有明确标准限制。
