一、购房资格不同
购买公寓基本上不需要各种购房资格,只需要有足够的资金即可。而购买普通住宅则会受到不少限制,需要符合相关的限贷、限购条件。外地人购房还需要符合相关的社保条件。这意味着,对于暂时没有购房资格的购房者来说,优先选择购买公寓可能更加方便。

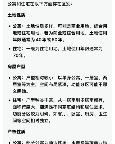
二、产权年限不同
普通住宅的使用年限为70年,一旦使用权到期,可以自动续期。而公寓的产权年限一般为40年,也有部分是50年产权的。使用权到期后,很容易被收回。购房者在选择购买房产时,需要考虑产权年限对自己的影响。
三、户型面积不同

普通住宅的户型和面积范围较大,有小户型和超大户型可供选择。而公寓房产普遍以30-60平米左右的小户型为主,且楼层高度一般都超过5米,可以规划成跃层、复式等户型。购房者需要根据自己的需求和家庭情况,选择适合的户型和面积。

四、贷款政策不同
购买普通住宅可以选择公积金贷款、商业贷款和混合贷款等多种贷款方式,首付款一般在30%以上。而购买公寓仅能选择商业贷款,贷款首付比例至少在50%以上。购房者需要根据自己的财务状况和贷款需求,选择适合自己的贷款方式。
五、如何选择
根据以上的区别,购买公寓和普通住宅各有各的好处。购房者在选择时,需要根据自己的购房资格、资金状况、产权年限、户型面积和贷款需求等因素进行综合考虑。如果已经有购房资格且资金充足,那么购买普通住宅可能更为合适。而对于暂时没有购房资格的购房者来说,可以优先考虑购买公寓。购房者可以根据自己的实际情况,选择适合自己的房产类型。
