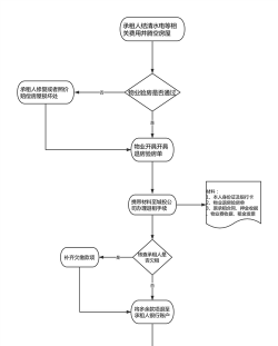
1、退租时需提前30天告知房东
我们在退租时,要与房东解除租赁关系,且需要在搬家之前提前30天左右告知房东。因为在这段时间里,房东可以重新找到租房者,并在新的租客到来之前,对原有的房子进行一些清理和修缮,避免由于告知太晚与房东发生冲突。

2、房东进行退房前检查
我们在退租搬走之前,房东一般会和租客约定时间来进行退房检查,如果租客损坏了房间,那么就要面对部分押金扣除,要么全部扣除。如果损坏的成本超过了押金,那么租客还需要支付赔偿。因此,避免麻烦的最好方法就是立刻修理或者清算赔偿损坏的地方。
3、告知房东还能留多久
租客在退租时,可以要求一些附加的时间来打扫并整理一些物件,这个要求一般都是会得到允许的,具体的时间因人而异,可以跟房东进行商量。
4、整理房间

租客在退租之前,是需要打扫房间的,但并不是让我们请一个专业的清洁公司或者让我们买来价格昂贵的清洁物料进行清扫,就是简单的打扫地板吗,以及把表面的灰尘清扫一下。
租房退租提前多久告知
租赁退租需要提前一个月告知对方,当事人另有约定的除外。醉学网提醒您,一方可以与另一方协商一致终止房屋租赁合同合同,或者在合同中约定或法定的解除条件发生后向另一方送达退租通知,通知到达对方时终止房屋租赁合同。
租房退租纠纷怎么处理
租房退租的处理方式:
1、调解解决。我国基层群众性组织村民委员会和居民委员会都设立了人民调解委员会,可以请他们介入调解解决纠纷。
2、仲裁解决。如果租赁双方曾经签订过仲裁协议的,发生纠纷后可以选择仲裁的方式解决纠纷。
3、诉讼解决。当事人也可以直接向法院提起诉讼,由法院判决纠纷如何解决。

租房退租流程是怎样的
1、必须提前告知业主,租期到了不续租一般提前15天到30天告知。结清物业管理费水电即可。
2、租期未到,如果租房时签合同,有协议提前退房协议,可以按照协议流程走,一般是不影响房主收租金的情况,找到新租客方可退租。
3、提前交了租金没有住满,跟业主商量推多交房租,扣留押金。如果在租房钱有退房协议,可以找到新租客退押金跟剩余租金。
