一、房产更名费用
(一)房产赠与

有房有贷。一般房子贷款没有还清是不能更名的,若要更名有两种途径有两种途径,一是提前还清贷款,然后再进行更名。二是向银行申请,要求变更《借款合同》中的借款人和抵押人,获得银行批准后再到房管局办理相关更名手续。
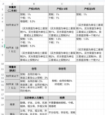
有房无贷,视做赠与。双方需要签订一份赠与合同,且赠与合同必须办理公证手续,缴纳一定的公证费,除此之外还需要缴纳一定的个人所得税、契税等费用(直系亲属间赠与房产,免征营业税)。
(二)房产买卖

除赠与外,房产证更名也可以以二手房买卖方式进行。这个大家就比较熟悉了,房产证以买卖的形式更名,其赠值税、契税、个税、印花税、手续费、登记费等,根据房子情况的不同而有所不同。
二、房产更名流程
在房产过户时谈到的省钱,实际上省的是一笔契税钱。房产过户更名现在有3种方法,一是其中普通的买卖过户省钱”,因为现在契税暂时还减半征收,一般按照总房价的1%~2%缴纳,二是以赠予的方式办理过户,要经过以下几个步骤:
1、房屋赠与人与受赠人订立房屋赠与的书面合同,即赠与书。根据规定,房屋赠与一定要采用书面形式。

2、房屋赠与的双方当事人凭房屋权证、赠与合同等材料,按规定缴纳有关税费。
3、办理公证。根据国家及本市的有关规定,房屋赠与必须办理公证手续。
4、办理房屋权转移登记手续。房屋赠与当事人到房屋所在地的房地产交易申请转移过户登记,并提交下列材料:过户申请书、身份证件、房地产权证、赠与书及公证书、有关税费的收据。
5、赠与人将房屋交付受赠人。这里的交付以办理房屋产权转移登记为准。如果未办理产权转移登记手续,但当事人之间订立了书面赠与合同,且赠与人已将房屋产权证原件交给受赠人的,根据高人民法院的规定,也应当认定赠与成立。
