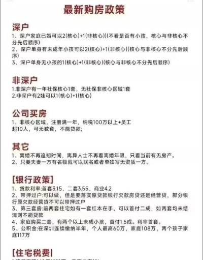
深圳购房政策?
1、6月5日,深圳市住房和建设局正式对外发布《关于深化住房制度改革加快建立多主体供给多渠道保障租购并举的住房供应与保障体系的意见(征求意见稿)》,向社会各界征求意见。

2、《意见》中明确表示,深圳将针对不同收入水平的居民和专业人才等各类群体,并计划将住房分为市场商品住房、政策性支持住房、公共租赁住房三大类,计划到2035年,新增建设筹集各类住房共170万套,其中人才住房、安居型商品房和公共租赁住房总量不少于100万套。
3、到2035年,商品房占比4成保障房或公租房占比6成此次意见稿中提出,要坚持以住房供给侧结构性改革为主线,突出多层次、差异化、全覆盖,针对不同收入水平的居民和专业人才等各类群体,构建多主体供给、多渠道保障、租购并举的住房供应与保障体系。充分发挥政府、企业、社会组织等各类主体作用,优化调整增量住房结构,盘活规范存量住房市场。
4、除商品房外,意见中表示,将大幅增加其他类型的保障住房,包括长租公寓、安居型商品房、人才住房等。到2035年,市场商住房的比例将只占到房屋供应量的40%,60%的房源将是保障性住房或公共租赁房。

深圳购房要知道的?

1、购房资格,在一些限购城市,购房资格要求比较严格,所以在买房前,一定要注意看看自己是否具备买房的资格。现在拿深圳来说,非深户购房社保必须满5年才有资格购买,并且限购1套住房。其次深户继续执行限购2套住房的政策。对购房人家庭名下在本市无房且无商业性住房贷款记录或公积金住房贷款记录的,继续执行贷款首付款比例30%的政策;购房人家庭名下在本市无房但有商业性住房贷款记录或公积金住房贷款记录的,贷款首付款比例不低于50%;购房人家庭名下在本市拥有1套住房的,贷款首付款比例不低于70%。
2、购房落户,户口一直是个大问题,孩子上学、中高考都离不开户口。外地人买房要了解该城市的落户条件,比如有的是要求在XX区购买面积XX平米的房子才能落户,也有一些城市规定买二手房不能落户等。既然要买房落户,落户的条件就得搞清楚弄明白,这样才能有的放矢。
3、公积金贷款,在办理公积金贷款前,个人公积金账户必须连续缴满6个月(部分城市略有不同),买房前,注意不要提取公积金。另外,住房公积金贷款的用途为自住住房,购买办公用房、商业用房、车库、别墅以及其他非居住用房的不予申请公积金贷款。此外,所购房产须具有全部产权及具备抵押条件,购买房屋部分产权的,购买住房土地性质为非国有土地的公积金缴存职工也不能够申请公积金贷款。
深圳购房政策是什么呢,上面介绍了相关的内容,其实买卖房子各地都有不同的政策和指标的,所以需要根据当地的实际情况来选购适合的房子。深圳购房要知道的一些小常识还是需要大家了解的内容,一些购房的小技巧和需要知道的小常识要了解,这样才能减少购房的负担以及误区的出现。
