等额本金还款法是什么意思?

1、一般其实买房贷款等额本息可以提前还款,但是在这三种情况不宜提前还贷:签订贷款合同的时候享受了银行给予的利率优惠。由于已享受较低折扣的利率优惠,目前又处于降息通道中。若央行在年内无降息动作,即使明年1月1日按照新利率执行,利息也只会比前期更低。
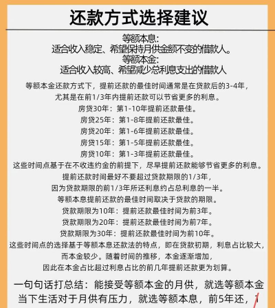
2、等额本金还款方式越到后期,所剩的本金越少,因此所产生的利息也越少。在这种情况下,当还款期超过1/3时,借款人已还了将近一半的利息,后期所还的更多是本金,等额本金利息高低对还款额影响不大。
3、对于等额本息还款已到中期的购房者。等额本息还款把按揭贷款的本金总额与利息总额相加,然后平均分摊到每个月中。其中每月贷款利息按月初剩余贷款本金计算并逐月结清。也就是说,等额本金每月还款额中的本金比重逐月递增、利息比重逐月递减。到了还款中期,已经偿还了大部分的利息,因此提前还贷意义也不大。
等额本息好还是等额本金好?
1、二者的主要区别在于:等额本息还款方式每期还款金额相同,即每月本金加利息总额相同,贷款人还贷压力均衡,但利息负担相对较多;等额本金还款方式每月本金相同,利息逐渐减少,前期还款压力大,但以后的还款金额逐渐递减,利息总负担较少。

2、具体选择哪一种还款方式更为有利,不能一概而论,应根据个人情况进行选择。在贷款金额相同的情况下,等额本金的前期还款较等额本息要高,因此初期还款压力会比较大。
3、对于刚刚工作不久的买房人来说,由于前期收入较少,不妨选择等额本息的还款方式以缓解当前的生活压力,在未来收入升高后再进行提前还款,这样同样可以节省利息;而对于中年人来讲,事业已处于巅峰期,预期收入将可能逐年下降,此类人群选择等额本金的方式比较适宜,在未来收入降低时还款数额也将减少。
