一、什么是公寓?
其实,公寓是商业地产中最为广泛的一种地产形式,其的特点是宜商宜住,主要表现在户型设计,物业管理,配套设施上。大部分公寓的土地性质为公共用地,在建筑方面有较严格的要求和标准,比如不得设置阳台,规划间距等都要按照规定制定。

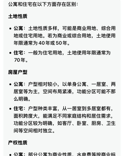
二、公寓和住宅有什么区别?
1、产权年限不同
公务和住宅最明显的区别就是产权年限了。虽然房屋的使用没有限制,可是土地产权的使用是有年限的。通常,土地使用年限会分为40年、50年和70年,其中,商业用地为40年,工业用地为50年,住宅用地为70年。
2、物业管理不同
一般公寓的规划用地性质为公共设施用地,建筑外檐按公建标准控制建筑外部不得设置阳台,规划间距按公建标准执行,物业管理用房等相应配套服务设施按照相关规定在公寓内部安排,而住宅用地的房屋不受相关的限制。

3、水电收费标准不同
住宅属于民用住房,水电费按照民用水电的标准来收取;而公寓属于商用住房,水电费都是按照商业用水、用电的标准来收取的。长远看来,住宅的水电费支出至少会比公寓的水电支出省下一半都不止。
4、居住舒适度不同
一般住宅是封闭式管理,有小区环境,人员相对稳定;公寓大多开放式管理,不仅可以居住,也可以商用,人员流动性高,无小区环境,舒适性差;住宅三通,公寓部分不通气;住宅有划分区域的学校,可转让;公寓不一定,可能有指标,转让之后无。值得一提的是,LOFT公寓产品在户型装修设计上,稍加改装,极有可能一房变两房、两房变三房。
5、落户规定不同
公寓是在商业用地上建起来的项目,是商业性质,因而不能落户。如果是住宅的话,根据不同地区的不同要求,只要满足一定的条件,购房者是可以办理落户手续的。

6、税费不同
公寓和住宅要缴纳的税费也是不同的,前者会比后者负担更多的税费支出。拿个税来说,如果同时满足家庭仅有的住宅、购买时间超过五年,则免交个税,但如果所售房产是非住宅类房产,则不管什么情况都要缴纳个税。
7、使用功能不同
公寓不仅有居住的性质,还有商务办公的性质。不少小型企业选择在公寓、soho、loft等商住楼办公,相比办公写字楼投入更低,而住宅名义上是不能用来商业办公的,且不能注册公司。
