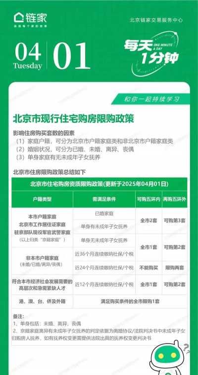
北京外地人购房政策?
1、首套住房,原政策对超过144平方米的税率是3%,新政策不再划分144平方米界限,统一规定为90平方米以上住房税率是1.5%。对于第二套改善性住房,原政策规定90平方米及以下的税率是3%,新政策是1%。原政策规定90平方米以上的税率是3%,新政策是2%。

2、二套房首付已经可以申请到4成,利率上浮10%,如果还清首套房的贷款,第二套可以算作是首套房。首套房贷目前执行基准利率。”
3、新购买的商品住房(含新建商品住房和二手住房),须取得不动产权证满3年方可转让。这也就意味着新房源在取得不动产登记证满3年前不得交易。
外地人在北京买房条件是什么?

1、已婚人士,能提供结婚证(婚姻证明)。
2、本人在本地无房。如果有房,税款可能高一些。
3、能提供出在2年内累积缴纳13个月的税单或是社保。对非本市户籍居民家庭购房的,需要提供一年以上(13个月)纳税或社会保险缴纳证明,才可购房。不过要缴纳房产税,符合下面几种条件的,房产税可优惠:
(1)对符合国家和本市有关规定引进的高层次人才、重点产业紧缺急需人才,持有本市居住证并在本市工作生活的,其在本市新购且属于家庭惟一的住房,暂免征收房产税。

(2)对持有本市居住证满三年并在本市工作生活的购房人,其在本市新购且属于家庭惟一的住房,暂免征收房产税。
(3)持有本市居住证但不满三年的购房人,其上述住房先按规定征收房产税,待持有本市居住证满三年且在本市工作生活的,其上述住房已征收的房产税,可予退还。
(4)想申请首套的话,那买房时还需要提供你户籍所在地的首次购房证明。
当我们跟随小编对北京外地人购房政策?外地人在北京买房条件是什么的知识学习了解后,我们清楚了其实要是想在北京买房子,本地人和外地人限购的政策是不同的,外地人想要在北京买房一定要满足上面的条件才行,希望上文小编的介绍可以帮助到大家。
