保利地产总部房产交易注意什么?
1、首先应当查明产权登记状况,明确产权人。有些房产是夫妻共同财产或者是家庭共同财产,共同财产必须经过共同共有人一致同意才能进行处分,否则就是无效民事行为,法律将不予保护。因此在签订合同时,要注意所有共同共有人同意并签字才可以。这样就可以避免一些共同共有人以没有经过其同意而请求法院宣判合同无效的风险。

2、查明产权是否有他项权。主要应当查明是否有抵押担保权及是否被法院查封等。如果有他项权的,必须解决以后才能签订房屋买卖合同。到派出所查明所买房屋的落户情况。
3、如果已经有人落户,应该要求房东及时迁走,户口迁走后再来谈房屋买卖为好。这样对以后申请办理户口迁移及落户就没有障碍。否则买卖合同履行以后再来谈户口迁移问题,就会很被动。应当明确约定交房及产权过户时间,交易前的相关费用承担和违约责任等问题。
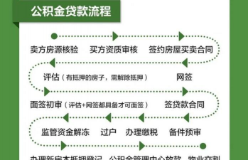
房产交易时流程是什么?
1、选中房产并且签订购买合同。

2、向银行申请贷款,但是银行目前暂时还不受理个人直接申请的二手房贷款,需要先通过中介公司或者担保公司来申请(具体的可以咨询当地银行)。
3、提交相关资料,一般来说需要:身份证明、婚姻状况证明(结婚证、或者未婚证明)、收入证明盖单位财务章、开具收入证明的单位的营业执照副本复印件加盖公章,有些银行还需要提供申请人的学历证明、资产证明(存单、有价证卷、汽车、房产)、职称证明等等。
4、银行会指派律师与贷款申请人谈话,告知相关权利义务、审核申请人提供的相关证明、文件、资料。
5、银行指派评估师对贷款申请人购买的房产进行评估,以确定贷款金额(一般要低于实际成交价格)。

6、律师提交《法律意见书》,评估师提交《评估报告》,银行依据以上资料审核申请人资信,确定是否提供贷款以及所提供贷款的金额。
7、银行确定可以提供贷款后,出具《贷款承诺书》,通知买卖双方办理过户,在过户当天或者买卖双方合同约定的时间购买方向出售方提交收付款。
8、过户之后,银行见到他项权力证或者抵押登记之后或者依据银行规定的其他时间,银行将贷款部分划转给出售方,购买方开始偿还月供。
上述内容主要所描述的就是小编对于保利地产总部房产交易注意什么?房产交易时流程是什么的具体介绍,保利地产在进行房产交易时,流程上肯定会有一些复杂,但是问题也并不算大,只要是细心就可以,而总体的一个房产交易流程,在上文中小编也都介绍到了。
