天津落户需要什么条件?
一、落户的概念

落户(1)指在某地报入户口,长期定居。落户某地需具备落户地规定的条件并办理一定的手续才能落户该地。
二、落户天津的条件
天津落户主要有人才引进(高校学生落户、外地生源在津就业落户等)、积分落户、非户籍常住人口在津落户等方式(2)。下面就人才引进和积分落户做详细说明。
三、人才引进落户
(一)人才引进的概念
人才引进简单说就是指因工作需要,当地的单位录用一个外省、市的在职的,且就业至少达到一定年限的人员,学历高于当地人才引进的要求的人才来当地就业。人才引进是落户天津的一种方式,耗时短、门槛高、要求严格、流程相应简单。
(二)人才引进办理条件
办理人才引进两个条件(3):
1.本市注册企业引进的具有研究生及以上学历人员,有自己名下住房,准予本人、配偶及18周岁以下子女在津落户;
2.具有全日制普通大学本科学历的外省市人员(含两区三县”到其他十三区人员),年龄在35周岁以下,已与我市注册企业签定正式劳动合同的,准予在津落户(注意:在津工作满三年的,准予配偶投靠落户)。
以天津市武清区为例,人才引进有六大层次人才的认定,享受人才落户、配偶就业、子女入学、医疗保健、职称评定、社会保障、参政议政以及其他优惠政策。
四、积分落户

(一)积分入户简介
居住证积分制是指通过科学设置和确定积分指标体系,对居住证持有人申请积分入户的条件进行指标量化,并对每项指标赋予一定分值,根据指标的总积分,排名确定申请人入户资格。积分落户门槛相对低、时间相比人才引进要长,更适合在天津工作的人。
(二)积分落户条件
申请积分入户应具备以下条件(5):
1.在境内具有合法有效户籍身份。
2.持有有效的天津市居住证。
3.被在津的机关、团体、事业单位、企业、民办非企业单位以及个体经济组织等用人单位招用(或者在津投资办企业),且在本市依法缴纳社会保险费满1年、未达到法定退休年龄的。
4.在津具有合法稳定的落户地点(包括:本人、配偶、父母、子女名下私有产权住房、军产房、经公安部门认定具备常住户口登记条件的公产房、公寓等住房;用人单位及市、区县人民政府所属人力资源中介机构的集体户口)。
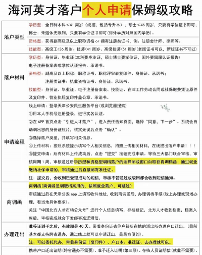
天津落户办理程序?
一、符合以下条件,且身体健康、无犯罪记录的国内外人才(本人承诺),可以来津落户:
包括:普通高校毕业,全日制本科生一般不超过40周岁;具有硕士学位的研究生,一般不超过45周岁;具有博士学位的研究生,年龄不受限制。
二、办理落户准迁手续需提供以下材料:学历型人才,需提供居民身份证、学历证书和学位证书。
在本人或配偶名下的产权房落户的,提供本人或配偶合法房产证明;在单位集体户落户的,提供单位集体户首页复印件(加盖单位公章);在市、区人才集体户落户的,无需提供人才集体户相关材料,直接办理落户手续。

三、引进人才按照以下程序办理落户手续:
本人登录天津公安民生服务平台,下载天津公安”手机移动终端(APP),在线提出落户申请,公安部门于3个工作日内反馈审核结果。
审核通过的,到拟落户区行政服务中心引进人才联审窗口办理准迁手续;无就业单位的来津人才,在中国北方人才市场人才集体户落户并存档,在各区行政服务中心均可办理准迁手续。在领取准迁证后,回原籍办理户口迁出手续,再到各相应公安分局人口服务管理中心或派出所办理落户手续。
对于落户这方面大家必须要清楚的知道,因为,其中涉及到的东西有很多,如果你们不清楚的话,在办理的时候就会出现一些难题,那么,在文章里看到了天津落户需要什么条件,就可以判断自己能不能在天津落户,而且,也知道了天津落户的办理程序是怎么样的,大家就可以根据所讲的这些东西去办理了。
