一、公寓房的定义是什么?
公寓房是集合式住宅的一种,公寓是商业地产投资中最为广泛的一种地产形式。公寓式住宅是舶来品,相对于独院独户的别墅,更为经济实用。是一种生活设施齐全,但是只占建筑一部分的居住形态。

二、普通住宅的定义是什么?
普通住宅是指按所在地一般民用住宅建筑标准来建造的作为居住用途的房屋,目前多为多层住宅与高层住宅。
三、二者有什么区别?
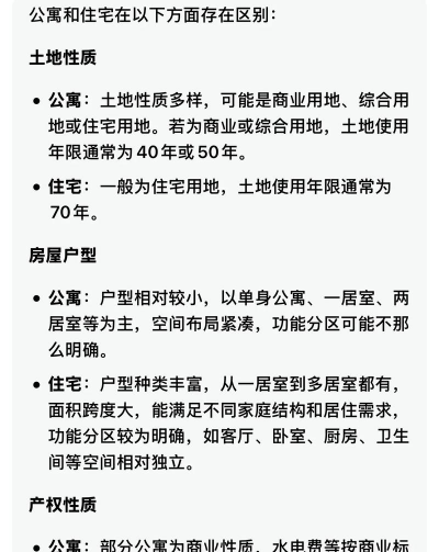
产权年限
公寓与普通住宅最明显的区别就是产权年限了;虽然房屋的使用是没有限制的,但是土地产权的使用是存在年限的。一般来说,土地使用年限会分为40年、50年和70年,其中,商业用地的年限为40年,工业用地的年限为50年,住宅用地的年限为70年。

水电费的收取标准
除此之外,公寓和普通住宅在水电收费方面也是有所不同的。因为住宅属于民用住房,水电费自然是按照民用水电的标准来收取的;而公寓则是属于商用住房的,水电费都是按照商业用水、用电的标准来收取的。商业水电费的收费标准可是比民用水电费的标准要贵不少呢。这么一算,时间长了的话,住宅的水电费支出至少会比公寓的水电支出省一半。
居住舒适度
居住的舒适度不同也是住宅和公寓的区别,一般的住宅为两梯三户或者四户,因此人员是比较少的,自然不会对出行造成困扰,同时,个人的隐私还能得到很好的保证。而公寓的话,居住的人员不仅多而且杂乱,因此居住在此的话,自身的安全性和私密性都无法得到很好地保障。结合以上的几点,大家能看的出来住宅和公寓的居住舒适度是有挺大的差异的。
采光情况

据悉,住宅和公寓在采光条件方面也是存在差异的,有些公寓的卫生间和厨房都是没有窗户的,而且阳台也是内阳台,这样一来采光条件自然不是很好。
而根据《住宅建筑设计规范》的规定,住宅必须满足日照、采光等相关条件,因此现今的住宅大多都是明厨明卫,采光这方面自然要比公寓好很多。
落户规定
落户规定方面住宅和公寓也是有区别的,公寓是在商业用地上建起来的项目,因此是商业性质的,自然就不能落户了。但是如果是住宅的话,根据不同地区的不同要求,只要满足一定的条件,购房者是可以办理落户手续的。
