哪些属于共同财产?
1、夫妻婚姻期间购买的房子,如果双方没有明确约定的话,房产证上面如果只有一个人的名字,是被认为属于夫妻共同财产;

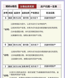
2、夫妻双方的父母出钱购买的不动产,房屋产权如果登记在夫妻一方名下的话,该不动产被认为是夫妻双方按照各自父母的出资份额按份共同享有的,当然了,当事人另有约定的除外。
哪些属于个人财产?
婚后由一方父母出资为子女购买的不动产,产权登记在出资人子女名下的,可按照婚姻法的规定,视为只对自己子女一方的赠与,该不动产应认定为夫妻一方的个人财产。
那也就是说,可以让父母出资买房,且由他们明确表示该房屋只赠个人一方,采用公证的方式明确赠与。

婚后买房有哪些注意事项?
1、签约双方亲自到场
买房过程比较复杂,涉及如签订买卖合同、申请房贷以及交易过户等,这需要夫妻双方同时到场。除了签订房产买卖合同之外,申请房贷、办理过户手续时,也需要双方亲自到场。办理过户手续时,需要双方到场签字确认。但如果无法到场,也必须办理公证收取委托手续,并将相关事宜交代清楚。
2、准备好证件
夫妻共同买房需要提供的证件比较多,建议大家提前准备好。

3、主贷、次贷有讲究
夫妻共同还款时,在确定主贷款人、次贷款人时,一定要根据实际情况来定。在确定主贷款人时,应当选择夫妻间收入较高较稳定者,同时注意年龄的限制,否则会影响到贷款期限。
4、所占份额合理分配
夫妻共同买房,财产所占份额各是多少,需提前确定,以免日后产生纠纷。如果是选择共同共有,则双方享有的权益相同;如果按份共有,则需要提前分割,并在房产证上载明。
