买房签合同流程:
购房者认购——购房者交定金(拿收据)——开发商下载网签合同,双方进行签合同,购房者交首付——开发商将首付款打到房产局的资金监管账户——开发商下载备案单并打印备过案的合同——通知购房者再次签订备案合同——开发商将备案合同送到房产局审核盖章——办理相关贷款手续。

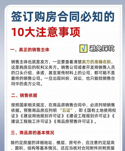
买房签合同注意事项:
1、使用规范的合同文本
一定要使用规范的合同文本,并按照文本中所列条款认真填写,了解各项具体内容。
不要随意去签订开发商自己定的《定购协议书》还交一笔订金。就算很多人都这样做,但这并非购房的必经程序。且这种合同一定是权利义务不平等的,对自己尤其不利。
能够直接与开发商签预售合同就好。这个步骤,一定不能马虎啊!否则到时吃大亏就惨了。
2、查验有关证明文件
检查开发商是否具有"五证"和"两书"。买期房要查看开发商是否有预售许可证,并要确认自己所购之房在预售范围内,买现房则要查看开发商是否具有该房屋的大产证和《新建住宅交付使用许可证》。
3、注意合同文本中补充协议的内容
(1)购房者应谨防开发商将示范合同文本中保护交易公平的条款,通过补充协议加以取消,以减轻卖方的责任。
(2)应该明确的把售楼书和其他广告的内容写进补充协议里去,这是维护购房者合法权益的一个很重要的方式。

(3)要明确按揭办不下来的话,双方的责任。
(4)明确房屋所有权证办理的时间。因为购销合同里通常没有说多长时间把产权证办下来,这通常在补充条款里约定。
(5)明确退房的责任。购房者接到入住通知之后,经常拿出一些资金装修房屋,比如说买家电什么的,但是一旦退房是由于开发商的原因,必须写明开发商是什么样的责任,写名在确定的日期内把开发商退还,甚至包括银行的利息、罚金等。
4、买期房要注意建筑面积的约定
在填写暂测面积时除了要填上总建筑面积外,还要填上套内面积和公用分摊面积。
5、期房要约定资讯条件和时限
所谓交房有两层含义:一层是房屋使用权即实物交付;另一层是房屋所有权转移即产权过户。
6、注意“不可抗力”的界定
签订商品房买卖合同时,应特别注意"不可抗力"在合同中是如何界定的。本来这一条款是合理的,但是现在有的开发商却对此条进行了延伸,扩张。
7、签约时要注意房屋质量问题
在合同中,有关房屋质量的条款也是容易产生纠纷的地方。所以购房者在签定商品房买卖合同时一定要详细地把质量要求写进合同。如:卧室、厨房、卫生间的装修标准、等级;建材配备清单、等级;屋内设备清单;水、电、气、管线通畅;门、窗、家具瑕疵;房屋抗震等级等等上下内外的质量要求都应涉及到。同时合同中还可以规定房屋的保质期、附属设备保质期等。

8、签约时明确物业管理事项
目前我国对于物业管理方面的法律、法规及相关政策尚不健全,房产买卖双方责任确实不好界定,但购房人还是可以从以下几个方面进行把握,如:业主对物业管理公司的选择权利;业主对物业管理方式确定的权利;物业管理公司的职责范围,明确物业管理公司的职责,保证入住后水、电、气供应,保安、房屋维修、公用设施、邮政、通讯等项服务到位,并按规定收取物业管理费。
9、注意约定违约责任
这里指的违约包括:签约后购房者要求退房、不按期付款;开发商卖房后要求换房,不按期交房;面积变动超过约定幅度;质量不符合要求;办理过户手续时不符合规定和约定等。
