深圳夫妻房产过户新规定?
人民法院发布关于婚姻法的司法解释,其中规定,婚后由一方父母出资为子女购买的不动产,产权登记在出资人子女名下的,视为出资人子女的个人财产。这一规定引发了夫妻间房产证加名”热潮,以及对加名后房屋权属发生变化是否征收契税的社会热议。

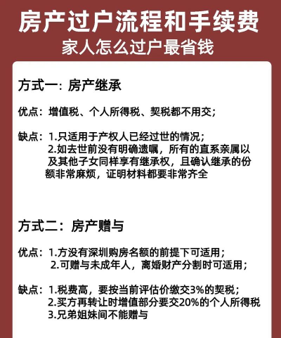
1、赠与房产办理过户赠与人要办理《赠与公证书》,而受赠人也要办理《接受赠与公证书》,或者是双方共同办理《赠与合同公证书》,只有取得公证过的赠与证明才能办理房产过户。
2、继承房产办理过户通过继承取得房产应当先到公证部门办理《继承权公证书》,继承人在办理房产过户时,除了提供相应的材料外,继承权公证书不能缺少。
3、作为遗产分割的房产办理过户首先遗嘱要经过公证并且在遗嘱生效后,法定继承人或遗嘱受益人在根据遗嘱内容分割遗产时,对于协商签订遗产分割协议也需要经过公证,然后才能办理遗产过户手续。
4、涉外和港澳台的过户房产如果该房产是涉外或港澳台的,买卖协议也必须经公证部门公证后,才能到房地产交易中心办理过户手续。
房屋过户手续是什么?

1、卖方要买方进行产权调查。包括审定房屋产权的完整性、真实性、可靠性,要注意产权证上的业主姓名与售房者是否相符,有无抵押或共有人等。
2、买卖双方签订购房合同,详细签订房价,付款方式,交房时间和定金多少。
3、房地产管理部门核实申报的成交价格,并根据需要对转让的房屋进行现场勘查和评估。
4、中介公司为买家到相关银行办理贷款手续。贷款申请时间比较严格,时间多数为半个月,当然每个地区不一样。后待银行审批后,获得同意发放后,开始办理过户手续。
5、房地产转让当事人按照规定缴纳有关税费。

6、由房地产管理部门核发过户单。
在办理上述手续后,双方当事人应凭过户手续,并依照《中华人民共和国房地产管理法》的规定领取房地产权属证书
①房屋权证书。②买卖合同(原件)。③双方当事人身份证原件及复印件。④房屋权登记申请书(收件窗口领取)。
上述内容主要所描述的就是小编对于深圳夫妻房产过户新规定?房屋过户手续是什么的具体介绍,夫妻之间办理房屋过户没有太轻松,现在新规定的出现也让不少人不解,其实新规定没有特别多的改动,就是在一些原有的基础上进行了增添,因此理解他难度没有多么高,只要是稍微仔细一看基本就可以懂。
